Skip to main content
European Commission logo
SFC Support Portal
System for Fund Management in the European Union
Published by camarle on 19 November 2025

Follow up on table 7 of the worksheet 2.2 of the final report (ENI-CB)

    follow-table-7-worksheet-22-final-report-eni-cb.pdf
    English
    (1.06 MB - PDF)
    DownloadPreview

    Follow up on table 7 of the worksheet 2.2 of the final report (ENI-CB)


    PURPOSE

    This document describes the specifications of the use-cases related to the “Table 7 - Report on potential irregularities identified in ongoing OLAF investigations, OLAF reports, EC or ECA Audits” to be submitted after the submission of the Final Report for ENI-CBC.

    REGULATIONS

    More detail regarding the regulation of Follow up on table 7 of the worksheet 2.2 of the final report (ENI-CB) can be found in the 'About SFC2014' section of this portal.

    ROLES

    Roles involved in the Table 7 are:

    MS Managing Authority


    Create the Table 7

    Record the Table 7

    Upload the Table 7

    Consult the Table 7

    Delete the Table 7

    Validate the Table 7

    Send the Table 7

    Return the Table 7

    MS Audit Authority

    Consult the Table 7


    FUNDS

    ENI

    ERDF




    PRE-Conditions

    When creating, the Table 7 version, it doesn’t yet exist, and all previous versions are sent to the Commission.

    A Final Report version for the ENICBC Programme for Accounting year 2023-2024 was already sent to the Commission.


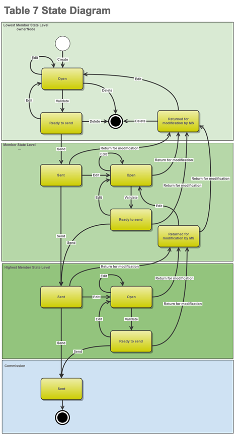
    Workflow


    This section shows the lifecycle to create and manage the Table 7.

    Click here to see the workflow diagram in high resolution.


    Create the Table 7


    Remark

    It is a must to have the privilege to create the Table 7, the user has the role of MS Managing Authority with Update rights.

    The version number is automatically provided by the system and starts at 1. As there is no return by the Commission, the work version is always 0.


    1. To access the Follow up on table 7 of the worksheet 2.2 of the final report (ENI-CB) section click on the Closure menu item.



    1. Click on the Create new Financial Table 7 link to create a new Table 7.



    You are redirected to the Table 7 creation wizard:



    (1) Select the CCI

    The CCI list contains all adopted ENICBC Programmes managed at the User’s Node, for which the User is registered, and having a Final Report version accepted sent to the Commission. The list returns the CCI and the Programme Title.

    (2) Click on the Finish button to confirm the creation action.

    The status of the Table 7 is Open.


    Remark

    The Table 7 is linked to the ENICBC Programme.

    The Table 7 table records are copied from the last submitted Final Implementation Report version and Table 7 specific columns are updated with values from the last submitted Table 7 version.


    Record/Edit the Table 7


    Find all the information to complete each screen of the Table 7. When editing a version of an Table 7, its status is 'Open', 'Ready to send' or 'Sent' at the level of the Member State and currently resides on the user’s Node.

    Below are the links to the main sections:


    General

    Version Information


    The Version Information contains information on the identification and status of the Table 7 Version like the CCI, the Title, the Version Number, the Work Version Number, the Status and the Node where it currently resides. It also shows the results of the last validation done on this Table 7 version.

    In the Last validation results list, Warning Messages that already existed in the previous minor version will be shown in grey and ordered at the end of the list.



    Officials in Charge


    Note

    The Officials in Charge on the first Table 7 version are copied from the Final Report. For successive Table 7 versions, they are copied from the last Table 7 version.

    Officials in Charge can be updated at any time, independent from the status of the Table 7.

    The email is directly accessible via the email link.


    • Click on the Add button to add a new official in charge.

    • Select an official and click in the Edit button to modify the information of this official.

    • Select an official and click on the Remove button to delete the official in charge selected.



    1. Click on the Add button to add a new official in charge.



    The Edit Details popup window appears:



    1. Enter the following information:

    (1) Enter the Name.

    (2) Enter the Email.

    (3) Click on Update to save the information.


    Note

    Commission Officials (email domain "ec.europa.eu") can only be created/updated/deleted by Commission Users.


    History


    This section shows all the actions that happened in the Table 7 since it was created and the resulting Status, for example:



    Documents


    The Documents list shows all documents uploaded against this version of the Table 7 by Member State and by Commission. Member State Users see all their own Documents and the sent Commission Documents. Commission Users see all their own Documents and the sent Member State Documents.

    Hyperlinks to the uploaded physical files allow reading the content immediately.

    The email of User who sent the Document is directly accessible via the Sent By link.


    The following document types will be foreseen:


    Description

    Non-Integral

    Integral

    System

    Required

    Snapshot of data before send


    X

    X

    X

    Comments and annotations


    X




    Uploading & Sending documents

    Multiple documents can be uploaded in the Table 7.

    • Clicking on the Add button will open a pop-up window allowing you to add a new document type with attachments.

    • Selecting a document row and click on the Edit button will allow you to modify the document information. If a document of type 'Other Member State Document' must be sent, you can select the edit button in order to send the document.

    • Selecting a row of a previously uploaded document and click on the Remove button to delete the document and associated attachments.



    1. Click on the Add button to add a new document.



    The document detail pop-up window appears:



    1. Enter or select the following information:

    (1) Select a Document Type

    (2) Enter a Title for your Document

    (3) Enter a Document Date

    (4) Click on the Add button to add a new attachment

    • You can add multiple attachments by clicking on the Add button

    • You can remove unwanted attachments by selecting the attachment and clicking on the Remove button

    (5) Enter a Title for your attachment.

    (6) Select the Language of the document.

    (7) Select the file to upload.

    (8) Click on Update to save the information.


    Remark

    Commission Reference N° is only enabled for Commission Users, while Local Reference is only enabled for Member State Users.

    The email of User who sent the Document is directly accessible via the ‘Sent By’ link.


    The pop-up window closes, and the documents are uploaded.


    Deletion of an unsent document


    1. Select a row (1) of a previously uploaded document and click on the REMOVE button (2) to delete the document and associated attachments.



    A confirmation window appears:



    1. Click on Yes to confirm deletion. Click on No to return to the Table 7.


    Observations


    This section is used to provide any relevant information to the Table 7. It can be used as a type of 'chat' between the Member State and Commission.



    (1) Enter an observation.

    All users who have Read and Observation permission on the Table 7 will be able to send an Observation and participate in the conversation.

    (2) Click on Add to save the information.

    All Observations are kept against the specific version of the Table 7.


    Table 7


    Remark

    The Table 7 is linked to the ENICBC Programme. The Table 7 records are copied from the last submitted Final Report version and Table 7 specific columns are updated with values from the last submitted Table 7 version. The columns coming from the Final Report are not editable.


    1. Select a row in the table (1) and click on the Edit button (2) to edit the details



    The Edit details window is displayed:



    1. Enter the following information:

    (1) Select one of the Updated status of the legal proceeding/investigations possible values (Mandatory)

    (2) Enter the Ineligible amount to be reimbursed to the Commission (EU funding) (Optional)

    (3) Enter the Comments (Mandatory/ Max. 2.000 characters)

    (4) Click on the Update link to confirm and save the information.


    Validate the Table 7


    Remark

    The Table 7 can be validated only if its status is 'Open'.

    It is a must to have the role of MS Managing Authority with Update rights.


    1. Click on the Validate link to validate the Table 7.



    Remark

    An Error will block you from sending the Table 7. The error(s) should be resolved, and the Table 7 must be revalidated. Note that a Warning does not block you from sending the Table 7.


    The system validates the following information:


    Code

    Validation Rule

    Severity

    2

    The system validates the integrity of the input fields


    2.1

    Validate that at least one Official in Charge of the Member State exists

    Warning

    2.2

    Validate that the Table 7 version is linked to an ENICBC Programme with a Final Report version (2023-2024) sent to the Commission (implicit in web)

    Error

    2.3

    Validate that all integral documents have at least one attachment with a length > 0

    Error

    2.4

    Validate that the Table 7 records are identical to the ones in the last submitted Final Report version (2023-2024), not more, not less

    Error


    After all errors have been resolved the status of the Table 7 becomes Ready To Send.


    An example of a validation window:




    Send the Table 7


    Remark

    The Table 7 can only be sent once the Validation Errors have been removed and the status is 'Ready To Send' or 'Sent'.

    It is a must to have the privilege to send the Table 7, the user has the role MS Managing Authority Send.

    The "4 eye principle" must be respected. Therefore, the user sending must be different from the user who last validated.

    The Sending of information by a Member State to the Commission should be electronically signed in accordance with Directive 1999/93/EC. Sending of the different objects is generating a snapshot document and after the sending an acknowledge document is generated by the European Commission.


    1. Click on the Send link to send the Table 7 to the Commission or to an upper Node.



    The system will ask you to confirm the send action:



    1. Click on Yes to confirm or click on No to return to Table 7.

    2. The Sending of information by a Member State to the Commission should be electronically signed in accordance with Directive 1999/93/EC.

    Sending of the different objects is generating a snapshot document and after the sending an acknowledge document is generated by the European Commission.

    This acknowledge document is signed but the Member State was not signing the snapshot document. The EU Login now provides a functionality of signing without forcing the user to have a certificate. The action to sign will only be triggered when sending to the European Commission:



    (1) Enter your SFC2014 Password

    (2) Click on the 'Sign' button


    On success, the Table 7 version has been sent to the Commission or to an upper Node and the status is set to Sent.


    Delete the Table 7


    Remark

    It is a must to have the privilege to delete the Table 7, the user has the role of MS Managing Authority Update.

    The Table 7 can only be deleted when the status is Open, Ready to send or Returned for modification by MS, and has never been sent to the Commission before and has no sent documents attached.

    The delete is a physical delete from the system.


    1. Click on the Delete link to remove the Table 7 from the system.



    The system will ask you to confirm the delete action:



    1. Click on Yes to confirm.


    Return Table 7 for modification by the MS


    Remark

    This function can be used when a user wants to return the Table 7 version to a lower Member State/Region Node (when that exists) because it is incomplete or incorrect and needs to be modified. The notification utility will be called to notify the return to the lower Member State/Region Node.

    The Table 7 version currently resides at the user’s Node and has a status Open, Ready to send, Sent or Returned for modification by MS, and a lower level exists.

    It is a must to have the role of MS Managing Authority Update.


    1. Click on the Return for modification by member state link to return the Table 7 to a lower Node.





    1. The system will ask you to confirm the Return for modification:



    (1) Enter the Reason for Return

    (2) Click on Yes to confirm.


    On success, the Table 7 version has been set in status Returned for Modification by MS.